AG8Æì½¢Ìü

AG8Æì½¢Ìü¡¤(Öйú)¼¯ÍÅÊ×Ò³
ÐÂÎÅÖÐÐÄ
news center
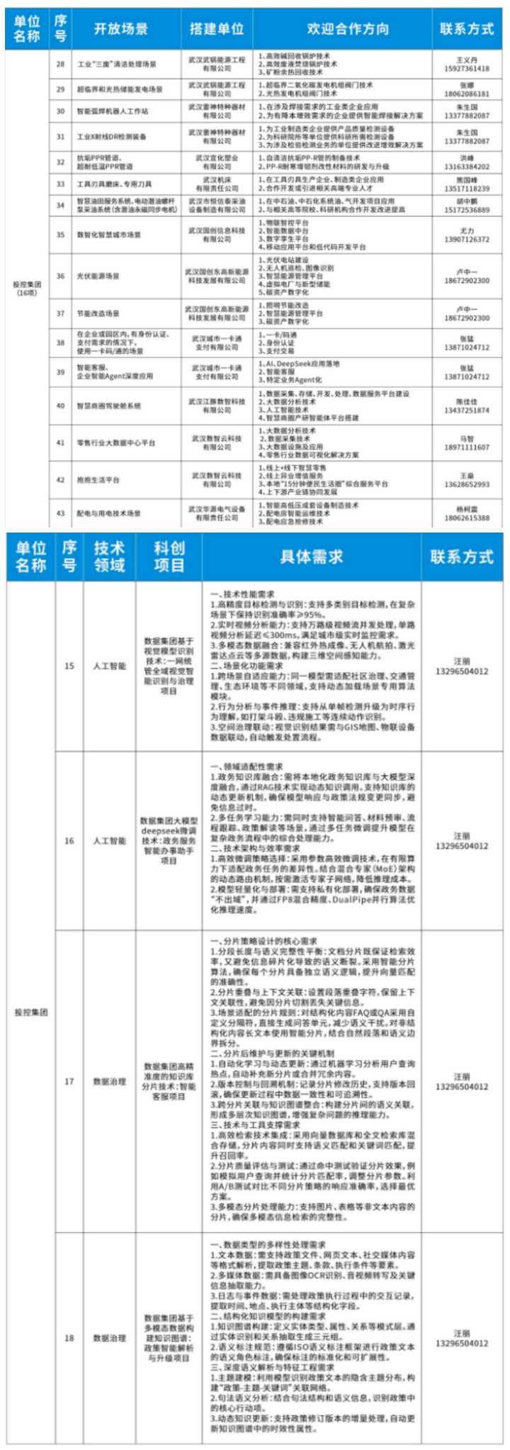
15¼ÒÆóÒµ £¬45¸öÏîÄ¿ £¬20ÏîÐèÇó£¡Î人Ͷ¿Ø¼¯Íž«²ÊÁÁÏà¹ú×ÊÁ¢ÒìÉú̬ӦÓÃÕ¹£¡
AG8Æì½¢Ìü¡¤(Öйú)¼¯ÍÅÊ×Ò³ Ðû²¼ÈÕÆÚ£º2025/04/28
AG8Æì½¢Ìü¡¤(Öйú)¼¯ÍÅÊ×Ò³ ȪԴ£º±¾Õ¾±à¼­
AG8Æì½¢Ìü¡¤(Öйú)¼¯ÍÅÊ×Ò³ ä¯ÀÀ´ÎÊý£º4365´Î

4ÔÂ24-26ÈÕ £¬ÓÉÎ人ÊÐÕþ¸®¹ú×Êί¡¢Î人ÊпƼ¼Á¢Òì¾ÖÍŽáÖ÷ÀíµÄµÚ¶þ½ìÎ人¹ú×ʹúÆóÓµ±§¸ßÐÂÊÖÒÕÆóÒµ´ó»áôß¹ú×ÊÁ¢ÒìÉú̬ӦÓÃÕ¹ÔÚÎ人¹ú¼Ê²©ÀÀÖÐÐľÙÐÐ ¡£

Î人Ͷ¿Ø¼¯ÍÅЯÆìÏÂ15¼ÒȨÊôÆóÒµÅäºÏ²ÎÕ¹ £¬ÔÚÏÖ³¡Õ¹Ê¾¡¢Ö÷ÌâÑݽ²¡¢¿Æ´´ÐèÇóÐû²¼¡¢¸ßÆóǩԼµÈ»·½Ú¾«²ÊÁÁÏà £¬¼¯ÖзºÆð¼¯ÍœͶ¿ØÖÇÔ씓Ͷ¿Ø´´Á¢”µÄÉú³¤ËõÓ° £¬ÖÜȫչÏÖ¼¯ÍÅÔڿƼ¼Á¢Òì¡¢¿Æ¼¼½ðÈڵȷ½ÃæµÄʵÁ¦Ö°Î» ¡£

 

AG8Æì½¢Ìü¡¤(Öйú)¼¯ÍÅÊ×Ò³

¼¯ÖÐÕ¹ÏֿƼ¼Á¢ÒìÓ²ºËʵÁ¦

Õ¹ÇøÏÖ³¡ £¬Î人Ͷ¿Ø¼¯ÍÅÆìÏ»ª¹¤¿Æ¼¼¡¢ÎäÉ̼¯ÍÅ¡¢Öаټ¯ÍÅ¡¢Êý¾Ý¼¯ÍÅ¡¢Ô£´ó»ª¼¯ÍÅ¡¢À×Éñ¹«Ë¾¡¢Îä¹øÄÜÔ´¡¢Î䴴Ͷ¡¢¹ú´´×ÊÔ´¡¢ÊÐÈÚµ£¹«Ë¾¡¢Î人²úÑÐÔº¡¢Á¸Óͼ¯ÍÅ¡¢ÎÄ´´¼¯ÍÅ¡¢³¤½­¿µÑø¡¢Î人һ¿¨Í¨µÈ15¼ÒÆóÒµ £¬Í¨¹ýÊý×Ö»¯ÑÝʾ¡¢»¥¶¯ÌåÑ顢ʵÎïÄ£×ÓºÍÖǻ۲Ù×÷ϵͳµÈÐÎʽ £¬Î§ÈÆÊý×ÖÖØËܶ¼»á¡¢×ÊÔ´Çý¶¯Á¢Òì¡¢ÖÇÔìÒýÁìδÀ´¡¢·þÎñÁ´½ÓÈ«ÇòµÈ4¸ö·½Ãæ £¬¾ÙÐÐÁË45¸öÓÅÒìÁ¢ÒìÏîÄ¿µÄչʾ·ÑÝ £¬ÍⲿÆóÒµ¶Ô½Ó¹ÒºÅÁ¿´ï70Óà¼Ò £¬¸ßÆ·ÖÊ¡¢¶àÔª»¯µÄ¿Æ´´²úÆ·³ä·ÖÕÃÏÔ¼¯ÍÅÔÚÊÖÒÕÑз¢ºÍ¹¤ÒµÁ¢Òì·½ÃæµÄÓ²ºËʵÁ¦ ¡£

 

AG8Æì½¢Ìü¡¤(Öйú)¼¯ÍÅÊ×Ò³

——Êý×ÖÖØËܶ¼»á ¡£Êý¾Ý¼¯ÍÅչʾµÄÎ人Êý¹«»ùƽ̨¡¢³ÇÔËÆ½Ì¨¡¢ËãÁ¦¹«¹²·þÎñƽ̨¡¢ÖÐСÆóÒµÊý×Ö»¯×ªÐÍÆ½Ì¨µÈ¶à¸öÖǻ۶¼»á½¨ÉèÏîÄ¿ £¬ÖúÁ¦Î人ÈëÑ¡ÌìÏÂÊ×Åú“Êý¾ÝÁ÷ͨʹÓý¨ÉèÊÔµãÊ÷Ä£¶¼»á” ¡£ÎäÉ̼¯ÍÅչʾµÄ“ÔÆ¹äÎäÉÌ”×ۺϷþÎñƽ̨ £¬»áÔ±³ÁµíÁ¿´ï620ÍòÈË £¬»ñÆÀ“ÌìÏÂΨһ¶¶ÒôÉúÑÄ·þÎñÐÐÒµ±ê¸ËÆ·ÅÆ”“ÌìÏÂÊ÷Ä£ÖÇ»ÛÉÌȦ”“ÌìÏÂÊ÷Ä£ÖÇ»ÛÊÐËÁ” ¡£Öаټ¯ÍÅչʾµÄ“±§±§ÉúÑÄ”·þÎñƽ̨ºÍÊý×Ö»¯Ãŵê“ÐǺÓÊÕÒø”ϵͳ £¬ÓÐÓÃÔö½øÏßÉÏӪҵѸÃÍÔöÌí ¡£

——×ÊÔ´Çý¶¯Á¢Òì ¡£Î䴴Ͷ¡¢¹ú´´×ÊÔ´¡¢ÊÐÈÚµ£¹«Ë¾´øÀ´»ù½ðAG8Æì½¢Ìü¡¢¹ú´´eÁ´¡¢¿Æ¼¼µ£±£´û¿î¡¢ÉÌÒµ±£ÀíµÈ¿Æ¼¼½ðÈÚÏîÄ¿ £¬³ä·ÖÕ¹ÏÖ¼¯ÍÅ»ù½ðAG8Æì½¢ÌüºÍ½ðÈÚ·þÎñʵÁ¦ ¡£ÏÖÔÚ £¬¼¯ÍÅ×ÔÓлù½ð¼°ËùÖÎÀíµÄ×ܹæÄ£³¬300ÒÚÔªµÄÎ人»ù½ð £¬ÒÔÁýÕÖ“ÖÖ×ÓÆÚ—Ê×´´ÆÚ—³Éºã¾Ã—³ÉÊìÆÚ”µÄÈ«Á´Ìõ»ù½ðϵͳΪ½¹µã £¬·¢¶¯1127ÒÚÔªÉç»á×ÊԴͶÏòÇ°ÑØÁìÓò £¬Íƶ¯Ç㸲ÐÔÊÖÒÕÁ¢Òì £¬ÅàÓý83¼Ò¹ÒÅÆÉÏÊÐÆóÒµ £¬ÖúÁ¦96¼ÒÆóÒµ»ñÆÀÊ¡ÊнðÖÖ×Ó¡¢ÒøÖÖ×Ó £¬·õ»¯133¼Ò¹ú¼Ò¼¶×¨¾«ÌØÐÂÆóÒµ £¬ÓÐÁ¦Ôö½øÎÒÊйâµç×ÓÐÅÏ¢¡¢¼¯³Éµç·¡¢ÉúÃü¿µ½¡µÈÓÅÊÆ¹¤ÒµÉú³¤ ¡£

——ÖÇÔìÒýÁìδÀ´ ¡£»ª¹¤¿Æ¼¼Õ¹Ê¾µÄµÚÎå´úÖÇÄÜÈýά¼¤¹âÇиî×°±¸ £¬ÔøÈÙ»ñ2024Ä깤ÐŲ¿“¹ú¼Ò¼¶ÖÆÔìÒµµ¥Ïî¹Ú¾ü²úÆ·” £¬´úÏÔ¶ÔÚÈ«Çò¼¤¹âÊý¿Ø»ú´²×î¸ßÊÖÒÕˮƽ ¡£Ô£´ó»ªÕ¹Ê¾µÄÐþÎäÑÒ×èÈ¼ÃæÁÏ¡¢³¬Ï¸µ©ÏËά·ÂÕæÆ¤ÃæÁϵÈÐÂÐÍÊÖÒÕ £¬ÔÚÏû·ÀÇå¾²¡¢Æû³µÄÚÊΡ¢Ò»Ñùƽ³£ÒÂ×Å·½ÃæÓ¦ÓÃÆÕ±é ¡£À×Éñ¹«Ë¾Õ¹Ê¾µÄ¹¤ÒµXÉäÏßDR¼ì²â×°±¸ £¬Í»ÆÆ¸ßЧÄÜ»úе¹â×ÓʹÓÃÂÊ¡¢XÉäÏßÓë¿É¼û¹âͼÏñ¾«×¼Èںϡ¢µä·¶AIȱÏݼì²âËã·¨¼¯³ÉµÈÒªº¦ÊÖÒÕ £¬»ñµÃ¶àÏîרÀû ¡£Îä¹øÄÜԴչʾµÄ¼î½ÓÄɹøÂ¯ £¬ÊÇÖÆ½¬ÔìÖ½ÁìÓò²»¿É»òȱµÄ¸ßЧÂÊÇå½àÄÜÔ´×°±¸ £¬ÔÚº£ÄÚÊг¡Õ¼ÓÐÂÊ´ï90%ÒÔÉÏ ¡£

——·þÎñÁ´½ÓÈ«Çò ¡£Öаټ¯ÍÅչʾµÄ×ÔÐÐ×ßÉÌÆ·Õ¹Ê¾»úеÈË £¬Äܹ»ÔÚÖØ´ó³¬ÊÐÇéÐÎÖÐ×ÔÖ÷ÒÆ¶¯ £¬Óë¿Í»§ÓѺý»»¥ÉÌÆ·ÐÅÏ¢ £¬Ìṩ¸ßЧµ¼¹º¡¢ÅäËÍ·þÎñ ¡£³¤½­¿µÑøÕ¹Ê¾µÄÖÇ»ÛÑøÀÏ·þÎñƽ̨ £¬¿ÉÒÔÎÞ·ì¶Ô½ÓÖÇÄÜÔ¶³ÌÕÕ»¤×°±¸ £¬ÊµÏÖÈ«·½Î»¡¢È«Ììºò¡¢ÖÇÄÜ»¯Ô¶³ÌÑøÀÏ·þÎñÁ¢ÒìÓ¦Óà ¡£Á¸Óͼ¯ÍÅ×ÔÖ÷Ñз¢µÄ“½õÁÛ”Îå¹ÈͬÊìÃס¢Îå³£´óÃס¢²Ë×ÑÓ͵ȲúƷͬ²½ÔÚÖ±²¥¼ä¾ÙÐÐÐû´«Õ¹Ê¾ £¬È«ÐÂIPÐÎÏó“ÜöС±¦”ÉÁÁÁµÇ³¡ ¡£±ðµÄ £¬Êý×Ö½­ëàÏîÄ¿IPÐÎÏó¡¢ÎÄ´´¼¯ÍÅIPÐÎÏóÖܱ߲úÆ·Ò²¾ÙÐÐÁ˼¯ÖÐÁÁÏà £¬Îª¿Æ¼¼Õ¹´øÀ´ÆæÒìµÄÊÓ¾õÌåÑé ¡£

ÅäºÏ¿ªÍع¤ÒµÁ¢ÒìÁÉÀ«ÌìµØ

AG8Æì½¢Ìü¡¤(Öйú)¼¯ÍÅÊ×Ò³

Óµ±§¸ßÐÂÊÖÒÕÆóÒµ´ó»áÏÖ³¡ £¬Î人Ͷ¿Ø¼¯ÍÅÓëÆäËûÊÐÇø¹úÆó¡¢ÔÚººÑëÆó¡¢¸ßУ¿ÆÑÐÔºËù¡¢¸ßÐÂÊÖÒÕÆóÒµµÈµ¥Î»Æë¾ÛÒ»Ìà £¬ÅäºÏÑо¿Ì½Ë÷¹¤ÒµÁ¢ÒìÐÂģʽ¡¢Ð»úÔµ¡¢ÐÂÁìÓò ¡£ Ö÷ÌâÑݽ²»·½Ú £¬Î人²úÑÐÔº¶­Ê¡¢×Ü˾ÀíÉÛ²©½ÒÏþ¡¶ÈÓÎ䴴ͨ”ÍоÙÿ¸ö¿Æ´´ÃÎÏë ÔÚÎ人Â䵨Éú¸ù×Â׳Éú³¤¡·µÄÖ÷ÌâÑݽ² £¬ÏÖ³¡ÍƽéÎ䴴ͨ¿Æ´´¹©Ó¦Á´·þÎñƽ̨ £¬Ðû²¼“Î䴴ͨ‘×Ê’ÈóÍýÏë” £¬ÒÔÆ½Ì¨Íƶ¯²úѧÑÐÓÃÉî¶ÈÈÚºÏ £¬ÒÔ×Ê±ÊÆúÁ¦ÆóÒµÁ¢ÒìѸËÙÉú³¤ ¡£

 

AG8Æì½¢Ìü¡¤(Öйú)¼¯ÍÅÊ×Ò³

¿Æ´´ÏîÄ¿¡¢Ó¦Óó¡¾°ÐèÇóǩԼ»·½Ú £¬Êý¾Ý¼¯ÍÅ¡¢À×Éñ¹«Ë¾¡¢Îä¹øÄÜÔ´µÈ6¼ÒȨÊôÆóÒµ £¬Î§ÈÆÖǻ۶¼»á¡¢¸ß¶Ë×°±¸¡¢Êý×ÖÉÌóµÈ¹¤Òµ¼¶³¡¾°Ðû²¼20ÏîÊÖÒÕ¹¥¹ØºÍÓ¦ÓÃÐèÇó £¬ÆÚ´ýÉç»á¸÷½ç½Ò°ñ ¡£

 

AG8Æì½¢Ìü¡¤(Öйú)¼¯ÍÅÊ×Ò³

¸ßÆóÏàÖúǩԼ»·½Ú £¬ÎäººÔÆ¹«Ë¾ÓëÈËÃñÍø £¬ÊÐÈÚµ£¹«Ë¾Ó뻪ÌÚî£ÔÆ £¬À×Éñ¹«Ë¾ÓëºãÐÅÌ©µÈ6¼ÒÆóÒµÏÖ³¡Ç©Ô¼ £¬¸æ¿¢¹ú×ʹúÆóÓë¸ßÐÂÊÖÒÕÆóÒµÖ®¼äµÄÏîÄ¿ÏàÖú ¡£

 

AG8Æì½¢Ìü¡¤(Öйú)¼¯ÍÅÊ×Ò³

 

AG8Æì½¢Ìü¡¤(Öйú)¼¯ÍÅÊ×Ò³

ÏÂÒ»²½ £¬Î人Ͷ¿Ø¼¯ÍŽ«Ò»Á¬¼Ó´ó¿Æ¼¼Á¢ÒìͶÈë £¬½øÒ»²½Íƶ¯¸ß¶Ë×°±¸¡¢Êý×Ö¾­¼Ã¡¢ÏÖ´ú·þÎñ¡¢¿Æ´´½ðÈÚµÈÎ人ÊГ965”ÏÖ´ú¹¤ÒµÖÇÄÜ»¯¡¢Êý×Ö»¯¡¢ÂÌÉ«»¯Éý¼¶ £¬ÎªÎ人¾­¼ÃÉú³¤×¢ÈëеĻîÁ¦ ¡£

ÍøÕ¾µØÍ¼